去下载 APP
小初☆花草集☆一
明家宝宝
花仙Lv1   3656
终于可以发帖子好高兴啊,不要拦我,我要把手机里一堆照片发出来,不过这是玫瑰呀还是月季呀???

































  9年前
YouSeesee
玲珑的柳叶莲华
明家宝宝
评论  30
何文明
看你的
明家宝宝
回复@清新的奥利维亚:嘿嘿,谢谢
明家宝宝
回复@阳光的睡莲:嗯嗯,谢谢,我家红蜘蛛已经消灭了,但愿不会再来
明家宝宝
回复@西风吹我衣:谢谢😁
明家宝宝
回复@小扎西823:谢谢
清新的奥利维亚
分不清,不过很美,这就够了。
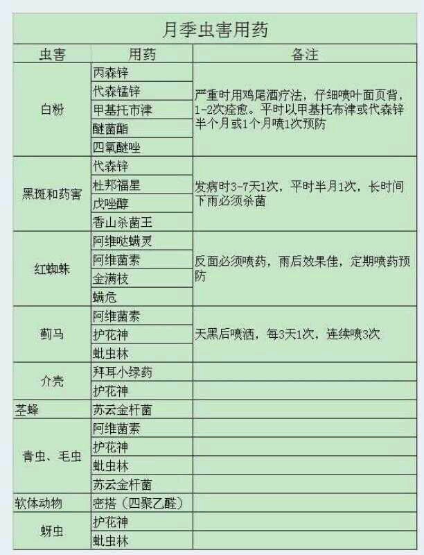
阳光的睡莲
红蜘蛛用这张图上的药试试。
打开形色,查看全部评论